0791-83983112/0791-83955307
首页
走近建投
集团简介
组织机构
部门职能
发展历程
资讯中心
领导关怀
集团动态
基层动态
安全生产
视频中心
业务领域
风险评估
城市建设
房产开发
投资融资
资产管理
党团建设
党建
团建
工会
活动专题
纪检监察
廉政建设
普法专栏
信访举报
招标采购
招标公告
中标公示
资产招租
企业文化
文化纲要
企业宣传片
精神文明创建
洪路先锋·云学堂
B体育足球_B体育(中国)
联系方式
人才招聘
首页
走近建投
集团简介
组织机构
部门职能
发展历程
资讯中心
领导关怀
集团动态
基层动态
安全生产
视频中心
业务领域
风险评估
城市建设
房产开发
投资融资
资产管理
党团建设
党建
团建
工会
活动专题
纪检监察
廉政建设
普法专栏
信访举报
招标采购
招标公告
中标公示
资产招租
企业文化
文化纲要
企业宣传片
精神文明创建
洪路先锋·云学堂
B体育足球_B体育(中国)
联系方式
人才招聘
下属公司
招标采购
-
Bidding
招标公告
中标公示
资产招租
首页
>
招标采购
>
招标公告
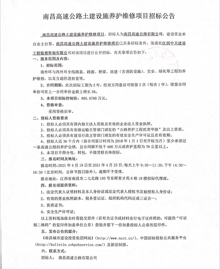
南昌高速公路土建设施养护维修项目招标公告
日期:2021-04-19
上一篇:
南昌市绕城高速公路西二环项目品质工程全过程技术咨询服务项目中标候选人公示
下一篇:
南昌市青山湖区义坊(二期)安置小区城市棚户区改造安置房建设项目建议书编制服务中标候选人公示
返回列表页
OA系统
官方微信
在线留言
返回顶部
B体育网页版登录入口_B体育(中国)
|
B体育在线官网
|
华体会·体育
|
华体会平台_华体会(中国
|
必一网页版
|
华体会平台(集团)有限公司官网
|
B体育在线登录入口
|
华体会平台
|
必一足球体育
|